Comprehensive Training

關鍵詞:大學(xue)生創(chuang)(chuang)業(ye)(ye)(ye)模擬(ni)實(shi)訓(xun)實(shi)戰教學(xue)平(ping)臺 大學(xue)生創(chuang)(chuang)業(ye)(ye)(ye)實(shi)訓(xun)教學(xue)軟件 大學(xue)生創(chuang)(chuang)業(ye)(ye)(ye)實(shi)訓(xun)教學(xue)系統 大學(xue)生創(chuang)(chuang)業(ye)(ye)(ye)實(shi)訓(xun)室解決方案
大(da)(da)學生創(chuang)(chuang)業(ye)(ye)(ye)主要(yao)是(shi)在校大(da)(da)學生和大(da)(da)學畢(bi)業(ye)(ye)(ye)生群(qun)(qun)體組成,近年來(lai)大(da)(da)學生創(chuang)(chuang)業(ye)(ye)(ye)問題越(yue)來(lai)越(yue)受社會的(de)關注,因(yin)為大(da)(da)學生屬于高級知識人群(qun)(qun),并且經(jing)過(guo)多年的(de)教育以及(ji)背負著社會的(de)種種期望,在社會經(jing)濟繁(fan)榮(rong)發展的(de)同時,大(da)(da)學生創(chuang)(chuang)業(ye)(ye)(ye)也成為大(da)(da)學生就(jiu)業(ye)(ye)(ye)之外的(de)新興的(de)現象。
大(da)學(xue)生(sheng)(sheng)創(chuang)業(ye)(ye)群體主(zhu)要由(you)(you)在(zai)校大(da)學(xue)生(sheng)(sheng)和畢業(ye)(ye)生(sheng)(sheng)組成,由(you)(you)于(yu)(yu)大(da)學(xue)擴招(zhao)引起(qi)大(da)學(xue)生(sheng)(sheng)就業(ye)(ye)等一系列問題,一部分大(da)學(xue)生(sheng)(sheng)通(tong)過創(chuang)業(ye)(ye)形式實現就業(ye)(ye),這部分大(da)學(xue)生(sheng)(sheng)具(ju)有高(gao)知(zhi)識高(gao)學(xue)歷(li)的(de)特點,但是(shi)由(you)(you)于(yu)(yu)大(da)學(xue)生(sheng)(sheng)缺乏相對應的(de)社會(hui)經(jing)驗(yan),所以需要全社會(hui)的(de)關注(zhu)和幫助。
根據人力資(zi)源和社會保障部(bu)的(de)最(zui)新(xin)統(tong)計,2007年-2008年的(de)就業狀況(kuang)很(hen)不理(li)想。所以好(hao)多(duo)大學生都(dou)選擇創業。
大(da)學(xue)生(sheng)(sheng)創(chuang)(chuang)業(ye)(ye)逐漸被社(she)會所承認(ren)和接受(shou),同(tong)時(shi)也肩負(fu)著提高(gao)大(da)學(xue)生(sheng)(sheng)畢業(ye)(ye)就(jiu)業(ye)(ye)率和社(she)會穩定(ding)等的(de)歷史使命。在高(gao)校擴招(zhao)之后(hou)越來(lai)越多大(da)學(xue)生(sheng)(sheng)走出(chu)校門(men)的(de)同(tong)時(shi),大(da)學(xue)生(sheng)(sheng)創(chuang)(chuang)業(ye)(ye)就(jiu)成(cheng)為了大(da)學(xue)生(sheng)(sheng)就(jiu)業(ye)(ye)之外(wai)的(de)一(yi)個社(she)會新問題。
思沃(wo)大學(xue)生創業模擬實(shi)訓(xun)系統是一款重(zhong)點將理論和實(shi)踐(jian)、案例分(fen)析(xi)相結(jie)合的(de)模擬實(shi)訓(xun)實(shi)戰平臺(tai)教學(xue)軟(ruan)件。為滿(man)足高校(xiao)的(de)教學(xue)需求,本公司提供創業實(shi)訓(xun)室解決方案。
用(yong)戶對象:本教學軟件適用(yong)于各專業大學生創業的(de)模擬實訓(xun)。
軟(ruan)件教學方式:理論學習與案例實踐相結(jie)合,將實驗考核與教學考核系統(tong)相結(jie)合。
軟件的(de)(de)(de)功能概(gai)述(shu):軟件分管(guan)理員(yuan)、教(jiao)(jiao)師和(he)學生(sheng)(sheng)三個用戶角色。管(guan)理員(yuan)負責(ze)對教(jiao)(jiao)師的(de)(de)(de)添加管(guan)理及基礎數據的(de)(de)(de)添加。教(jiao)(jiao)師負責(ze)對學生(sheng)(sheng)的(de)(de)(de)管(guan)理以及對實(shi)驗(yan)的(de)(de)(de)總體掌控。
學生端(duan)模擬現實(shi)創業的步驟及(ji)相關流程進行創業實(shi)驗。
學生(sheng)端(duan)模擬(ni)現實(shi)創業的步驟(zou)及相關流(liu)程進行創業實(shi)驗。
思沃大學生(sheng)創(chuang)(chuang)(chuang)(chuang)(chuang)(chuang)(chuang)業(ye)(ye)(ye)(ye)(ye)(ye)模(mo)(mo)(mo)(mo)擬實(shi)(shi)(shi)(shi)訓(xun)平臺系(xi)統從(cong)大學生(sheng)創(chuang)(chuang)(chuang)(chuang)(chuang)(chuang)(chuang)業(ye)(ye)(ye)(ye)(ye)(ye)的(de)(de)(de)(de)現狀(zhuang)分析,將創(chuang)(chuang)(chuang)(chuang)(chuang)(chuang)(chuang)業(ye)(ye)(ye)(ye)(ye)(ye)教育的(de)(de)(de)(de)內容以及因素滲透在(zai)專業(ye)(ye)(ye)(ye)(ye)(ye)實(shi)(shi)(shi)(shi)踐教學中(zhong)(zhong)(zhong),并(bing)根(gen)據創(chuang)(chuang)(chuang)(chuang)(chuang)(chuang)(chuang)業(ye)(ye)(ye)(ye)(ye)(ye)教育的(de)(de)(de)(de)目標及內容設置較完善(shan)的(de)(de)(de)(de)創(chuang)(chuang)(chuang)(chuang)(chuang)(chuang)(chuang)業(ye)(ye)(ye)(ye)(ye)(ye)實(shi)(shi)(shi)(shi)踐體系(xi)。軟(ruan)件模(mo)(mo)(mo)(mo)擬交互思想,采用(yong)(yong)國(guo)際先(xian)進(jin)的(de)(de)(de)(de)計(ji)算機仿真(zhen)技術,仿真(zhen)模(mo)(mo)(mo)(mo)擬虛擬市(shi)(shi)場(chang)環境、市(shi)(shi)場(chang)調(diao)查以及整(zheng)個(ge)市(shi)(shi)場(chang)競爭結(jie)構。學生(sheng)通過軟(ruan)件學習創(chuang)(chuang)(chuang)(chuang)(chuang)(chuang)(chuang)業(ye)(ye)(ye)(ye)(ye)(ye)心理學、創(chuang)(chuang)(chuang)(chuang)(chuang)(chuang)(chuang)業(ye)(ye)(ye)(ye)(ye)(ye)講堂、網上創(chuang)(chuang)(chuang)(chuang)(chuang)(chuang)(chuang)業(ye)(ye)(ye)(ye)(ye)(ye)、創(chuang)(chuang)(chuang)(chuang)(chuang)(chuang)(chuang)業(ye)(ye)(ye)(ye)(ye)(ye)準(zhun)備等創(chuang)(chuang)(chuang)(chuang)(chuang)(chuang)(chuang)業(ye)(ye)(ye)(ye)(ye)(ye)知(zhi)識,撰寫一份創(chuang)(chuang)(chuang)(chuang)(chuang)(chuang)(chuang)業(ye)(ye)(ye)(ye)(ye)(ye)計(ji)劃(hua)書,投入到(dao)創(chuang)(chuang)(chuang)(chuang)(chuang)(chuang)(chuang)業(ye)(ye)(ye)(ye)(ye)(ye)實(shi)(shi)(shi)(shi)戰中(zhong)(zhong)(zhong)。創(chuang)(chuang)(chuang)(chuang)(chuang)(chuang)(chuang)業(ye)(ye)(ye)(ye)(ye)(ye)實(shi)(shi)(shi)(shi)戰分為(wei)公司注(zhu)冊和(he)實(shi)(shi)(shi)(shi)戰運(yun)營(ying)。公司注(zhu)冊采用(yong)(yong)Flash動(dong)畫模(mo)(mo)(mo)(mo)式,模(mo)(mo)(mo)(mo)擬公司注(zhu)冊的(de)(de)(de)(de)整(zheng)個(ge)流程(cheng)。實(shi)(shi)(shi)(shi)戰運(yun)營(ying)是整(zheng)個(ge)系(xi)統的(de)(de)(de)(de)主體,將全國(guo)分為(wei)七(qi)個(ge)區(qu)(qu)(qu)域:東北(bei)(bei)地區(qu)(qu)(qu)、華(hua)北(bei)(bei)地區(qu)(qu)(qu)、西北(bei)(bei)地區(qu)(qu)(qu)、華(hua)東地區(qu)(qu)(qu)、西南地區(qu)(qu)(qu)、華(hua)中(zhong)(zhong)(zhong)地區(qu)(qu)(qu)、華(hua)南地區(qu)(qu)(qu)。系(xi)統模(mo)(mo)(mo)(mo)擬公司內部與外在(zai)市(shi)(shi)場(chang)之(zhi)間(jian)的(de)(de)(de)(de)矛盾(dun),創(chuang)(chuang)(chuang)(chuang)(chuang)(chuang)(chuang)業(ye)(ye)(ye)(ye)(ye)(ye)者通過各種調(diao)查、決(jue)策解決(jue)企業(ye)(ye)(ye)(ye)(ye)(ye)市(shi)(shi)場(chang)運(yun)營(ying)過程(cheng)中(zhong)(zhong)(zhong)可能遇到(dao)的(de)(de)(de)(de)各種情(qing)況。在(zai)區(qu)(qu)(qu)域需求飽和(he)后(hou)擴大市(shi)(shi)場(chang),對其(qi)中(zhong)(zhong)(zhong)出現的(de)(de)(de)(de)問(wen)題和(he)運(yun)營(ying)結(jie)果進(jin)行分析與評(ping)估,培養大學生(sheng)正確的(de)(de)(de)(de)人生(sheng)觀、價值觀、就業(ye)(ye)(ye)(ye)(ye)(ye)觀,提高大學生(sheng)勇于(yu)創(chuang)(chuang)(chuang)(chuang)(chuang)(chuang)(chuang)業(ye)(ye)(ye)(ye)(ye)(ye)的(de)(de)(de)(de)精神,讓大學生(sheng)有良好的(de)(de)(de)(de)創(chuang)(chuang)(chuang)(chuang)(chuang)(chuang)(chuang)業(ye)(ye)(ye)(ye)(ye)(ye)意識,增強大學生(sheng)自(zi)主創(chuang)(chuang)(chuang)(chuang)(chuang)(chuang)(chuang)業(ye)(ye)(ye)(ye)(ye)(ye)能力。
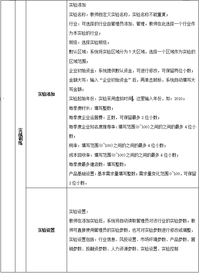
本(ben)教學系統(tong)主要功能特色:
1、以LASH動畫形式模(mo)擬公(gong)司(si)工商注冊流(liu)程(cheng)。公(gong)司(si)基本(ben)信(xin)(xin)息(xi)包括公(gong)司(si)名(ming)稱,年份,品(pin)牌(pai)、商標、所在區(qu)域(yu)、擴(kuo)張區(qu)域(yu)、流(liu)動資(zi)金、風險(xian)投資(zi)、投資(zi)情(qing)(qing)況(kuang)、融(rong)資(zi)情(qing)(qing)況(kuang)、信(xin)(xin)用等(deng)級(ji)、品(pin)牌(pai)知名(ming)度(du)、倉庫(ku)信(xin)(xin)息(xi)(面(mian)積/最(zui)大存量/單位管(guan)理費)、產(chan)品(pin)庫(ku)存(每一種產(chan)品(pin)的庫(ku)存數(shu)量)、當前季度(du)的訂單執行情(qing)(qing)況(kuang)(總訂單/已(yi)執行)、自建店數(shu)量、當前正(zheng)在提(ti)供的服務(wu)、技(ji)術研發情(qing)(qing)況(kuang)(已(yi)研發的技(ji)術/研發時間[哪年哪季度(du)])、生產(chan)線(xian)(生產(chan)線(xian)名(ming)稱/檔次)、公(gong)司(si)員工(管(guan)理層人(ren)數(shu)/生產(chan)線(xian)工人(ren)人(ren)數(shu))等(deng)等(deng)。
2、包含創業(ye)(ye)理論(lun)知(zhi)識(shi)(shi)的學習和(he)創業(ye)(ye)實戰訓練。創業(ye)(ye)理論(lun)知(zhi)識(shi)(shi)包括測評系統、創業(ye)(ye)課堂、創業(ye)(ye)講談、創業(ye)(ye)命題、創業(ye)(ye)計(ji)劃(hua)書(shu)、法規知(zhi)識(shi)(shi)、網上創業(ye)(ye)、創業(ye)(ye)準備、創業(ye)(ye)論(lun)壇。創業(ye)(ye)實戰訓練包含選擇行業(ye)(ye)、注(zhu)冊公司(si)、人員招聘、產(chan)品(pin)戰略策劃(hua)、產(chan)品(pin)生產(chan)、渠(qu)道銷售、促銷、備貨運送等(deng)內(nei)容。
3、企(qi)業(ye)經營管理(li):了解(jie)企(qi)業(ye)實(shi)時狀況(kuang)、工商(shang)行政事務處理(li)、人(ren)員(yuan)(yuan)招聘、工資福利、公司(si)制度、員(yuan)(yuan)工培(pei)訓、人(ren)員(yuan)(yuan)流動(dong)等(deng)人(ren)事管理(li)策略
4、企(qi)業(ye)(ye)投融(rong)資管(guan)理:系統必(bi)須含有投融(rong)資模塊,了解操作企(qi)業(ye)(ye)的(de)基(ji)本投資和融(rong)資手(shou)段(duan),模塊包(bao)括:銀行存款、銀行貸款、企(qi)業(ye)(ye)間借貸、民間借貸、私幕(mu)股權。另外還含有風險(xian)投資模塊,在(zai)審核計劃書后(hou)做出評(ping)價和評(ping)分(fen),由教師設置(zhi)是(shi)否給(gei)予風險(xian)投資,以及金額。設置(zhi)后(hou)系統自動給(gei)相應企(qi)業(ye)(ye)發送反饋信(xin)息(xi),接受(shou)并給(gei)予風投的(de)企(qi)業(ye)(ye)前來(lai)簽訂(ding)風投協議領取風投資金
5、系統具有自(zi)(zi)動計分和(he)手(shou)動評分功能。自(zi)(zi)動計分以(yi)(yi)各方面排(pai)(pai)(pai)名(ming)(ming)(ming)(ming)的(de)形式,包(bao)括資(zi)金排(pai)(pai)(pai)名(ming)(ming)(ming)(ming)、銷售排(pai)(pai)(pai)名(ming)(ming)(ming)(ming)、知名(ming)(ming)(ming)(ming)度排(pai)(pai)(pai)名(ming)(ming)(ming)(ming)、利潤排(pai)(pai)(pai)名(ming)(ming)(ming)(ming)、投(tou)資(zi)收益排(pai)(pai)(pai)名(ming)(ming)(ming)(ming)、廣(guang)告設計排(pai)(pai)(pai)名(ming)(ming)(ming)(ming)、市(shi)場(chang)占(zhan)有率排(pai)(pai)(pai)名(ming)(ming)(ming)(ming)、美(mei)譽度排(pai)(pai)(pai)名(ming)(ming)(ming)(ming)、投(tou)融資(zi)收益排(pai)(pai)(pai)名(ming)(ming)(ming)(ming)、累計繳稅(shui)排(pai)(pai)(pai)名(ming)(ming)(ming)(ming)、綜合排(pai)(pai)(pai)名(ming)(ming)(ming)(ming)等。教師可以(yi)(yi)批閱學生所提(ti)交的(de)計劃書、廣(guang)告設計、市(shi)場(chang)調(diao)查分析(xi)、公司(si)制度等。
6、系統提供(gong)超過十個行業(ye)的相(xiang)關(guan)參(can)(can)數(消(xiao)費(fei)者(zhe)特征、 類(lei)別(bie) 、消(xiao)費(fei)者(zhe)特征、消(xiao)費(fei)者(zhe)構成(cheng)參(can)(can)數、消(xiao)費(fei)者(zhe)偏好參(can)(can)數、產(chan)品(pin)屬性類(lei)別(bie)、產(chan)品(pin)屬性類(lei)別(bie)參(can)(can)數、產(chan)品(pin)屬性、產(chan)品(pin)屬性參(can)(can)數、生產(chan)線類(lei)型(xing)(xing)、生產(chan)線類(lei)型(xing)(xing) 參(can)(can)數、行業(ye)參(can)(can)數 、運行參(can)(can)數、區域參(can)(can)數 、購買(mai)參(can)(can)數 、經濟參(can)(can)數、渠道(dao)類(lei)型(xing)(xing)、渠道(dao)參(can)(can)數、促(cu)銷類(lei)型(xing)(xing)、促(cu)銷參(can)(can)數、廣(guang)(guang)告(gao)規格、廣(guang)(guang)告(gao)媒體、廣(guang)(guang)告(gao)參(can)(can)數、服務(wu)類(lei)型(xing)(xing)、服務(wu)參(can)(can)數、市場調(diao)查參(can)(can)數、宏觀社會信(xin)息、行業(ye)動態信(xin)息、背景(jing)案例信(xin)息)。